Microbiome signature ofNon-responder to Fecal Microbiota Transplantation in Patient with Steroid-refractory Chronic Graft-versus-host Disease after Hematopoietic Stem Cell Transplantation
Introduction
Allogeneic hematopoietic cell transplantation (allo-HCT) is a curative treatment for patients with hematological malignancies. Chronic GVHD (cGVHD) is the major cause of morbidity and non-relapse mortality after allo-HCT and characterize by a chronic inflammatory disease involving T cell and B cell dysregulation. Emerging evidence showed that gastrointestinal dysbiosis and lack of microbe-derived metabolites are associated to cGVHD development. Several groups and our pilot study using fecal microbiota transplantation (FMT) from healthy donor to treat patients with steroid-refractory cGVHD (SR-cGVHD) has showed encouraging results. To characterize the pathogen by which predominant colonizing on non-responder after FMT therapy, we carried out 16s RNA sequence from non-responders' feces. Here, we report the preliminary results of 16s RNA sequence of the feces fromnon-responders after FMT.
Method
12 patients aged 16-60 years with SR-cGVHD after allogenic hematopoietic cell transplantation (alloHCT) were enrolled. A total of 31 FMTs were performed via colonoscopy in 12 patients with SR-GVHD over three consecutive months. FMT courses could be repeated from the same or a different donor according to physician's discretion. To characterize the impact of the FMT on the gut microbiota, stool samples from recipients were collected the day before FMT treatment and 4 weeks after FMT treatment then carried out 16s rRNA sequencing. No response was defined as unable to taper steroid dose or need to increase or add immunosuppressor for controlling GVHD progression.
Result
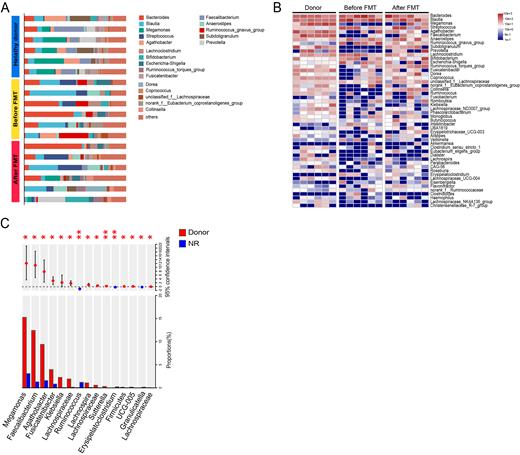
Microbiota characterization at the genus level revealed significant differences between healthy donors and non-responders with SR-cGVHD, both before and after FMT (Figure A). At baseline, patients showed reduced Megamonas, Subdoligranulum, Prevotella, Fusicatenibacter and Collinsella as compared with donors. A significantly increased portion of Ruminococcus and Streptococcus was observed in non-responders before FMT. Intriguingly, non-responders showed significantly higher level of Ruminococcus in non-responder before FMT when compared to donors, and persistent Ruminococcus colonization as well as Streptococcus colonization were associated with poorly clinical outcome of FMT treatment (Figure B). Moreover, insufficient colonization of multiple probiotics, such as Megamonas, Faecalibacterium, Agathobacter and Fusicatenibacter are linked to FMT treatment outcome in patient with steroid-refractory cGVHD (Figure C).
Conclusion
The present study indicates that a microbial ecosystem which rich of Ruminococcus and Streptococcus and low abundance of Megamonas, Faecalibacterium, Agathobacter and Fusicatenibacte in non-responders to FMT in patient with SR-cGVHD after allo-HCT.
Disclosures
No relevant conflicts of interest to declare.
Disclosures
No relevant conflicts of interest to declare.
